Diese Frage stellte ich mir beim Betrachten der aktuellen Zalando Seite, welche offensichtlich letztes Jahr im September einem Relaunch unterworfen wurde. Gerüchten zufolge ist Hybris oder doch eine Eigenlösung jetzt treibende Software bei dem Zappos Klon. Bestätigt ist nur der Einsatz von Semiramis als webbasiertes ERP, was wohl gegen Hybris spricht.
Im April berichtete die PHP Usergroup Berlin noch von dem aktuellen Setup in einer Präsentation mit dem Namen “Ein Leben mit und ohne Magento”, welche direkt noch immer verfügbar ist, jedoch von Slideshare entfernt wurde, nachdem sie in einigen Blogs, wie auch bei Excitingcommerce aufgegriffen wurde.
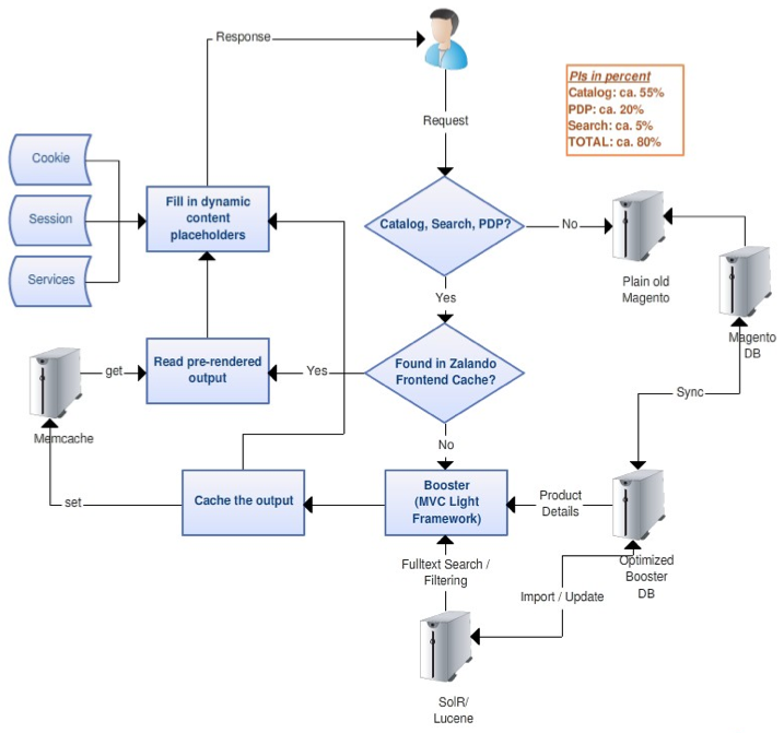
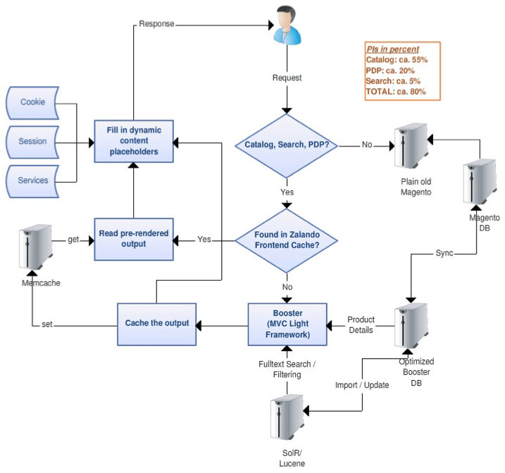
Innerhalb dieser Präsentation findet sich eine sehr interessante Darstellung des damaligen Setups von Zalando. Wie bei jeder hoch skalierten e-Commerce Lösung hatten auch damals die Requests nur selten das Vergnügen wirklich mit /Zitat “Plain old Magento” in Kontakt zu kommen. Große Teile des Shops wie Katalog, Suche und Produktseiten wurden schon durch den Zalando Frontend Cache oder den so genannten Booster (MVC Light Framework) abgefangen. Anfragen die durch den Zalando Frontend Cache abgefangen wurden, erhielten ihre eventuell dynamischen Elemente performant kurz vor Auslieferung an den Besucher dann über Umwege per Cookie, Session oder externe Services. Aus der Magento Datenbank (EAV) selber wurde nicht direkt gelesen. Dafür gab es die “optimzed Booster DB”, welche das eigene MVC Framework direkt oder per SolR belieferte.
Nach diesem Einblick würde ich sagen, dass Zalando im April 2009 schon sehr weit vom Magento Standard entfernt war. Man hatte im Prinzip sein eigenes e-Commerce Framework mit eigener Datenbanklösung erstellt und vor Magento geschaltet. Das für Kenner sichtbare Update im September halte ich somit eher für eine Überarbeitung des selbst entwickelten MVC Frameworks. Björn Schotte erkannte anhand des Cookies direkt, dass es sich um Java handeln müsse. Welche Funktion “Plain old Magento” heute noch bei Zalando hat kann man nur vermuten, ich denke jedoch, dass es noch immer Bestandteil der Gesamtlösung ist, wenn auch nur im Hintergrund.
Bei der Optik orientiert sich Zalando übrigens teilweise noch sehr am Magento Standard / Demo Shop. Der Vergleich des Loginbereiches macht dieses deutlich:


Hallo, ich denke es, was das php bzw. das Backend angeht, wird nicht mehr auf php und Magento gesetzt. Was allerdings, meiner Meinung nach, übernommen wurde, ist das html-Template was natürlich noch im Magento-Design gehalten ist.
Zalando basiert nicht mehr auf Magento, die Zalando Lounge hat einen eigenen Frontend-Vorbau und aktuell noch Magento für das Order-Management. Magento ist für kleinere bis mittlere Shops als Standard durchaus einsetzbar. Ab einer bestimmten Artikelmenge (> 10k) und besonders ab einer Salesorder-Menge (>500k) stösst das Magento-Konzept (selbst EAV-freie Tabellen) deutlich an Leistungsgrenzen. Deshalb auch die Entscheidung von Zalando die Magento-Technik nicht weiter zu optimieren sondern komplett neu zu entwerfen. Die mit Magento gemachten Erfahrungen waren für das Team in der Neubauphase wertvoll.